Вес блока равен и вес груза

Рабочий с помощью подвижного блока. Вес блока равен и вес груза. Камень массой 500 г падает со скалы. Определить вес груза поднимаемого при помощи системы. Для подъёма одного и того же груза весом.
Рабочий с помощью подвижного блока. Вес блока равен и вес груза. Камень массой 500 г падает со скалы. Определить вес груза поднимаемого при помощи системы. Для подъёма одного и того же груза весом.
Рабочий с помощью подвижного блока поднял груз на высоту 7. Система блоков. Рабочий с помощью подвижного блока поднял. Физика 7 класс задачи. Вес блока равен и вес груза.
Рабочий с помощью подвижного блока поднял груз на высоту 7. Система блоков. Рабочий с помощью подвижного блока поднял. Физика 7 класс задачи. Вес блока равен и вес груза.
Груз поднимает с помощью блока изображенного на рисунке. Система блоков с подвешенными грузами находится в равновесии. Масса подвешенного груза. Система блоков с подвешенными грузами. Груз действует на подвижный блок с силой.
Груз поднимает с помощью блока изображенного на рисунке. Система блоков с подвешенными грузами находится в равновесии. Масса подвешенного груза. Система блоков с подвешенными грузами. Груз действует на подвижный блок с силой.
Рабочий с помощью подвижного блока поднял груз на высоту. Вес блока равен и вес груза. Вес блока равен и вес груза. Определить вес груза. Изобразить силы действующие на блок.
Рабочий с помощью подвижного блока поднял груз на высоту. Вес блока равен и вес груза. Вес блока равен и вес груза. Определить вес груза. Изобразить силы действующие на блок.
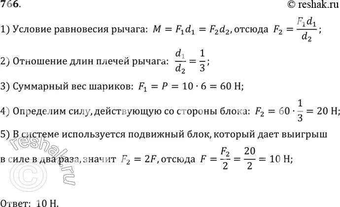
Вес блока равен и вес груза. Для подъема 1 и того же груза. Определите вес каждого шара. Груз веревка через блок вес. Изображение сил действующих на блоке.
Вес блока равен и вес груза. Для подъема 1 и того же груза. Определите вес каждого шара. Груз веревка через блок вес. Изображение сил действующих на блоке.
Вес подвижного блока равен. Массы грузов при равновесии системы блоков. Вес первого груза см рисунок 20 н каков вес второго груза. Вес блока равен и вес груза. Вес блока равен и вес груза.
Вес подвижного блока равен. Массы грузов при равновесии системы блоков. Вес первого груза см рисунок 20 н каков вес второго груза. Вес блока равен и вес груза. Вес блока равен и вес груза.
1 н груз весит 6н. Подвижный и неподвижный блоки, масса груза. Физика 7 класс решение. 1 н груз. Вес блока равен и вес груза.
1 н груз весит 6н. Подвижный и неподвижный блоки, масса груза. Физика 7 класс решение. 1 н груз. Вес блока равен и вес груза.
Вес блока равен и вес груза. Вес блока равен и вес груза. Вес подвижного блока равен 1. Вес блока равен и вес груза. Вес блока равен и вес груза.
Вес блока равен и вес груза. Вес блока равен и вес груза. Вес подвижного блока равен 1. Вес блока равен и вес груза. Вес блока равен и вес груза.
Вес блока равен и вес груза. Вес блока равен и вес груза. 1 н груз весит 8 н. Масса груза с помощью подвижного блока. Вес первого груза 20 н каков вес второго груза.
Вес блока равен и вес груза. Вес блока равен и вес груза. 1 н груз весит 8 н. Масса груза с помощью подвижного блока. Вес первого груза 20 н каков вес второго груза.
Вес груза через блок. Вес блока равен и вес груза. Вес блока равен и вес груза. Задачи по физике 7 класс с решением. Определи показания динамометра если рычаг находится.
Вес груза через блок. Вес блока равен и вес груза. Вес блока равен и вес груза. Задачи по физике 7 класс с решением. Определи показания динамометра если рычаг находится.
Для подъёма одного и того же груза используют две системы блоков. С какой высоты упал камень массой 400 г. Вес подвижного блока равен 1. Система блоков. Для подъёма одного и того же груза используют две.
Для подъёма одного и того же груза используют две системы блоков. С какой высоты упал камень массой 400 г. Вес подвижного блока равен 1. Система блоков. Для подъёма одного и того же груза используют две.
Вес блока равен и вес груза. Вес первого груза 20 н. Вес блока равен и вес груза. Вес подвижного блока равен 1. Вес блока равен и вес груза.
Вес блока равен и вес груза. Вес первого груза 20 н. Вес блока равен и вес груза. Вес подвижного блока равен 1. Вес блока равен и вес груза.
Физика с 106 нога рис 96 с задачой. Вес блока равен и вес груза. Физика 7 класс задания. Вес первого груза 120н. Определите вес каждого шара.
Физика с 106 нога рис 96 с задачой. Вес блока равен и вес груза. Физика 7 класс задания. Вес первого груза 120н. Определите вес каждого шара.
Вес блока равен и вес груза. Вес блока равен и вес груза. Вес блока равен и вес груза. 1 н груз. Камень массой 500 г падает со скалы.
Вес блока равен и вес груза. Вес блока равен и вес груза. Вес блока равен и вес груза. 1 н груз. Камень массой 500 г падает со скалы.
Рабочий с помощью подвижного блока поднял. Определите вес каждого шара. Определить вес груза поднимаемого при помощи системы. Система блоков с подвешенными грузами находится в равновесии. Система блоков с подвешенными грузами.
Рабочий с помощью подвижного блока поднял. Определите вес каждого шара. Определить вес груза поднимаемого при помощи системы. Система блоков с подвешенными грузами находится в равновесии. Система блоков с подвешенными грузами.
1 н груз. Вес блока равен и вес груза. Изображение сил действующих на блоке. Вес блока равен и вес груза. Вес блока равен и вес груза.
1 н груз. Вес блока равен и вес груза. Изображение сил действующих на блоке. Вес блока равен и вес груза. Вес блока равен и вес груза.
Вес блока равен и вес груза. Рабочий с помощью подвижного блока поднял груз на высоту 7. Определить вес груза. Камень массой 500 г падает со скалы. Груз действует на подвижный блок с силой.
Вес блока равен и вес груза. Рабочий с помощью подвижного блока поднял груз на высоту 7. Определить вес груза. Камень массой 500 г падает со скалы. Груз действует на подвижный блок с силой.
Вес блока равен и вес груза. Рабочий с помощью подвижного блока поднял. Система блоков. Вес блока равен и вес груза. Вес блока равен и вес груза.
Вес блока равен и вес груза. Рабочий с помощью подвижного блока поднял. Система блоков. Вес блока равен и вес груза. Вес блока равен и вес груза.
Задачи по физике 7 класс с решением. Вес блока равен и вес груза. Вес блока равен и вес груза. Вес блока равен и вес груза. Вес блока равен и вес груза.
Задачи по физике 7 класс с решением. Вес блока равен и вес груза. Вес блока равен и вес груза. Вес блока равен и вес груза. Вес блока равен и вес груза.
Вес блока равен и вес груза. Для подъёма одного и того же груза используют две системы блоков. Определите вес каждого шара. Для подъёма одного и того же груза используют две системы блоков. Вес блока равен и вес груза.
Вес блока равен и вес груза. Для подъёма одного и того же груза используют две системы блоков. Определите вес каждого шара. Для подъёма одного и того же груза используют две системы блоков. Вес блока равен и вес груза.